近日,beat365平台官方网站花生研究中心团队在玉米花生带状轮作和花生耐盐机理研究中取得新进展,相关研究成果分别发表在European Journal of Agronomy(中科院1区TOP期刊,IF:5.124)和Food and Energy Security(中科院1区TOP期刊,IF:4.109)。两篇论文第一完成(通讯)单位均为beat365平台官方网站。


北方农牧交错带是半湿润地区与半干旱地区的气候交汇带,是我国中东部地区重要的生态安全屏障和京津冀地区重要的水源涵养带,是一类重要的农业空间,探索适宜该地区的可持续农业生产方式至关重要。研究基于4年定位试验,系统研究了玉米连作、花生连作和玉米花生带状轮作3种种植方式的土壤特性、作物生产力和生态效应。结果表明,玉米花生带状轮作具有多重效益,较玉米和花生连作可显著提高土壤微生物丰度和群落多样性、改善土壤碳库特征、提升养分有效性,同时,明显降低土壤侵蚀和由侵蚀导致的碳排放;耕层土壤碳库特征的改善和养分有效性的提升与间作系统作物产量的提高密切相关。本研究相关结果发表在European Journal of Agronomy,beat365平台官方网站邹晓霞副教授和王铭伦教授分别为论文的第一作者和通讯作者(图1)。

图1 玉米花生带状轮作的土壤特性、作物生产力和生态效应
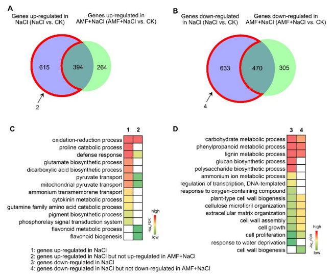
花生是山东省的主要经济作物和我国的重要出口作物。通过接种丛枝菌根真菌(AMF)与花生共生,进而提高花生幼苗素质和耐盐性,是实现用地养地相结合、促进我省滨海盐碱地花生产业可持续发展的重要途径。课题组对花生接种了一种新型配方的AMF进行预处理,开展了盆栽试验和两年大田试验。生理数据分析表明,AMF显著提高了盐胁迫下花生叶片净光合速率、叶绿素荧光相关参数、抗氧化酶活性、渗透调节物质含量,提高了花生地上部分和地下部分的生物量。转录组数据分析表明,AMF处理显著提高了盐胁迫下花生根系抗氧化系统和多种代谢途径的基因表达水平。大田试验进一步证明,接种AMF处理显著提高了盐碱地和非盐碱地花生籽粒蛋白质含量及总产量。本研究为在大田条件下推广该新型AMF提高花生耐盐性和产量提供了理论依据和技术支撑。本研究相关结果发表在Food and Energy Security,beat365平台官方网站硕士研究生秦文洁、青年教师闫恒宇博士和司彤博士分别为第一作者、共同第一作者和通讯作者(图2)。

图2 AMF处理对盐胁迫下花生根系相关基因表达的影响
附论文链接:
https://doi.org/10.1016/j.eja.2021.126304
https://doi.org/10.1002/fes3.314
鲁ICP备13028537号-5 鲁公网安备 37021402000104号
版权所有:Copyright © beat·365(中国区)官方网站-Sports Platform版权所有
地址:山东省青岛市城阳区长城路700号beat365平台官方网站 邮编:266109