2025-01-26 10:49:17 浏览数:0
2025年1月24日,beat365平台官方网站周功克/王殿课题组在《Plant Biotechnology Journal》(中国科学院1区TOP期刊,影响因子10.1)上,在线发表了题为“Engineering transgenic Populus with enhanced biomass, wood quality and pest resistance through dual gene expression”的论文。该研究报道了利用多基因表达技术实现多优良性状聚合育种新策略。将活性氧清除的关键酶超氧化物歧化酶编码基因CSD2和Bt蛋白编码基因Cry3A聚合后在杨树中表达获得了高产、优质和抗虫的转基因杨树新种质。
木材是我国重要的民生物资,是造纸、板材等的主要原材料。随着我国国民经济的发展,我国木材消费对外依存度越来越高,一度超过 50%,且呈现逐年递增趋势,这势必对我国木材战略安全产生极大的风险。因此,培育高产、优质、高抗林木品种是满足国家木材需求的重要举措。基因聚合育种可以将多个优良基因集成到一个品种中,从而提高产量、品质和抗逆性。

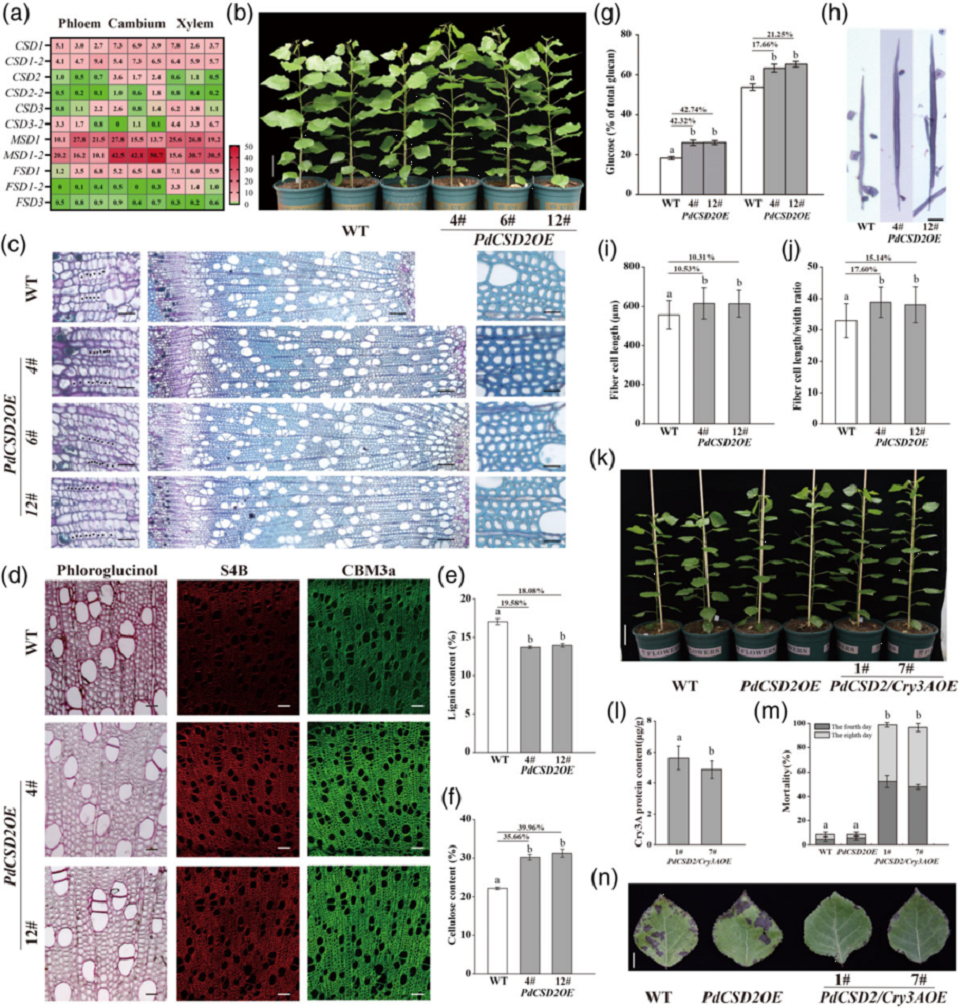
活性氧在根尖和茎尖干细胞的维持中发挥重要作用,近期有报道活性氧也参与了拟南芥维管形成层活性的调控,维管形成层活性是决定木材产量的关键因素,活性氧参与调控林木维管形成层活性的机制还不清楚。课题组利用东北林业大学李伟教授的杨树茎不同组织的转录组数据库鉴定到形成层特异表达的超氧化物歧化酶编码基因CSD2,过表达该基因后显著增加了形成层层数、木质部宽度和纤维细胞长度。活性氧还是木质素合成过程中必须的,过表达CSD2后还降低了木质部的木质素含量,增加了纤维素含量进而提高了杨树茎的糖酵解效率。杨树中过表达CSD2后实现了产量的品质的提升。Bt蛋白在植物抗虫中广泛应用,课题组将CSD2与对鞘翅目害虫有杀虫活性的Bt蛋白编码基因Cry3A在杨树中聚合表达,最终获得了高产、优质、抗虫的转基因杨树。目前该种质已经进入了中间试验阶段,为后续的规模化推广奠定了基础。相关工作也已授权发明专利(专利号:ZL202310982418.6)。
beat365平台官方网站王殿副教授为第一作者/并列通讯作者,园林与林学院周功克教授为通讯作者,刘福妹副教授为共同第一作者,王丛鹏副教授为共同通讯作者,浙江农林大学卢孟柱教授、东北林业大学李伟教授和beat365平台官方网站唐贤丰教授对该研究提供了重要数据及建设性的意见,研究生赵梦焱、于希豪、冯季平、王玮也参与了该工作。该研究得到了国家重点研发计划项目、国家自然科学基金等项目的资助。

图1 利用基因聚合技术获得高产、优质、抗虫杨树新种质
责任编辑:都叶奇
鲁ICP备13028537号-5 鲁公网安备 37021402000104号
版权所有:Copyright © beat·365(中国区)官方网站-Sports Platform版权所有
地址:山东省青岛市城阳区长城路700号beat365平台官方网站 邮编:266109